近日,深圳市中级人民法院发布了一起破产清算申请公告,一对月收入1.2万元的退休夫妻,申报了超过1.2亿元的债务。

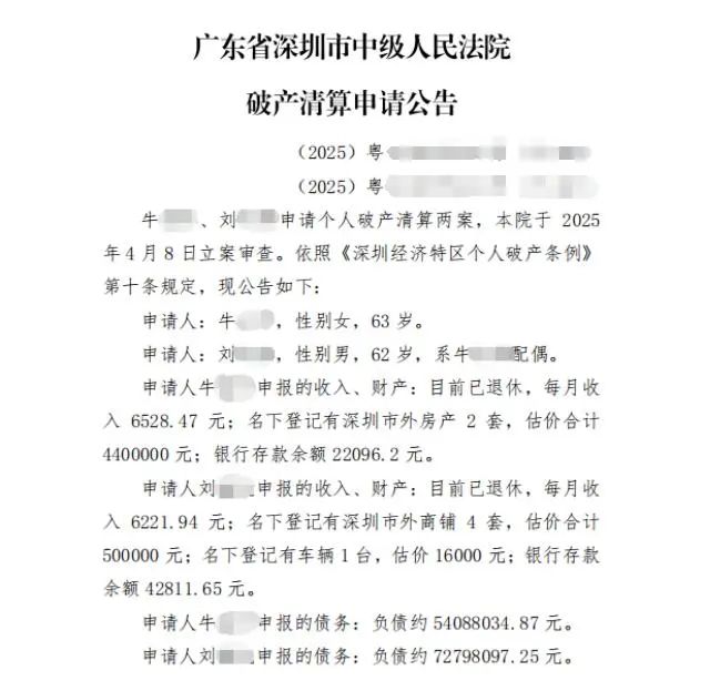
记者从深圳市中级人民法院破产申请公告中看到,62岁男子刘某和63岁的牛某为夫妻关系,两人均申报目前退休状态,其中妻子牛某申报每月收入6528.47元;名下登记有深圳市外房产2套,估价合计440万元;银行存款余额22096.2元。
丈夫刘某每月收入6221.94元;名下登记有深圳市外商铺4套,估价合计50万元;名下登记有车辆1台,估价16000元;银行存款余额42811.65元。牛某申报的负债约54088034.87元,刘某申报的负债约72798097.25元,夫妻共同债务合计约126886132.12元。

根据法院公告,牛某、刘某申请个人破产清算为两案,两个案件虽然合并公告,但使用不同的案号,深圳市中级人民法院于 2025年4月8日立案审查。
2021年3月1日,我国率先探索个人破产制度的《深圳经济特区个人破产条例》正式开始施行,专门处理个人破产事务的深圳市破产事务管理署同日上午挂牌成立。

据媒体报道,该条例规定,个人破产程序包括个人破产清算、重整以及和解程序三个类型。2021年7月、10月、11月,深圳市中级人民法院分别审结了我国境内首宗个人破产重整案、首宗个人破产和解案、首宗个人破产清算案。
深圳破产法庭庭长曹启选接受采访时表示,不予受理个人破产清算申请的原因,分为以下几种情形:
第一种情形,债务人不符合“丧失清偿债务能力且清偿能力难以恢复”的条件。
暂时无法按期偿债、具有一定偿债能力的债务人,可以通过个人破产重整或和解纾缓偿债压力。我们认为,债务人暂时丧失清偿债务能力,但从其年龄、职业、能力、受教育程度、生活状况、可期待权益等因素判断,清偿能力有恢复可能的,应当通过个人破产重整、和解程序清理债务。这样要求,对经济社会的发展是有利的。
第二种情形,债务人对负债原因及经过等基本事实不能作出说明并提供相应证明材料。
①申请人的申请材料存在申报信息不实,或者有遗漏、隐瞒的情况。
②债务人对主要债务的形成原因未能作出合理说明并提交相应证明材料,借款用途和流向不明。
③债务人不配合破产信息核查。
第三种情形,债务人主要债务或因奢侈消费、不当处分财产权益或者不当减少财产价值等行为,或因利用杠杆从事与自己偿付能力不匹配的投资活动,或因违反法律法规有关规定从事经营活动等情形所导致。这在《深圳破产法庭关于审理个人破产清算案件的工作指引》第八条中已明确。
第四种情形,债务人存在妨碍破产程序的行为、不执行个人破产重整计划、在执行程序中逃避履行生效法律文书确定的义务、法院裁定免除未清偿债务未超过八年等情形。