受副热带高压影响
近期我省出现持续性高温天气
山东省气象台
7月6日6时继续发布
高温橙色预警信号

3—5日我省内陆大部地区出现37~39℃的高温天气,预计6—8日我省内陆大部地区将持续出现37℃以上高温天气。其中,6日最高气温:鲁中、鲁南和半岛内陆地区37~39℃,局部可达40℃以上,沿海地区30~32℃,其他地区33~36℃。
山东短期天气预报:
6日白天到夜间
鲁西北、鲁中和半岛地区天气多云间阴局部有雷雨或阵雨其他地区天气晴转多云。鲁西北地区北风3~4级,其他地区北风转南风3~4级,雷雨地区雷雨时阵风7~9级。
夜间最低气温:菏泽、济宁和枣庄29℃左右,鲁西北和半岛地区25℃左右其他地区27℃左右。
最高气温:鲁中、鲁南和半岛内陆地区37~39℃,局部可达40℃以上,沿海地区30~32℃,其他地区33~36℃。
7日白天到夜间
全省天气多云转阴,鲁西北、鲁中和鲁南地区有雷雨或阵雨,其他地区局部有雷雨或阵雨。鲁西北地区北风转南风3~4级,其他地区南风3~4级,雷雨地区雷雨时阵风7~9级。
夜间最低气温:鲁中山区和半岛内陆地区24℃左右,其他地区26°C左右。
最高气温:菏泽、济宁、滨州、东营和鲁中地区37~39℃,局部可达40℃以上,南部沿海地区29~32℃,其他地区33~36℃。
8日白天到夜间
鲁西北地区天气多云间阴局部有雷雨或阵雨,鲁南地区天气多云,其他地区天气晴间多云。鲁西北地区南风短时北风3~4级,其他地区南风3~4级,雷雨地区雷雨时阵风7~9级。夜间最低气温:鲁中山区和半岛地区23℃左右,其他地区26°左右。
最高气温:菏泽、济宁、滨州、东营和鲁中地区37~39℃,局部可达40℃以上,南部沿海地区27~31℃,其他地区32~35°C。
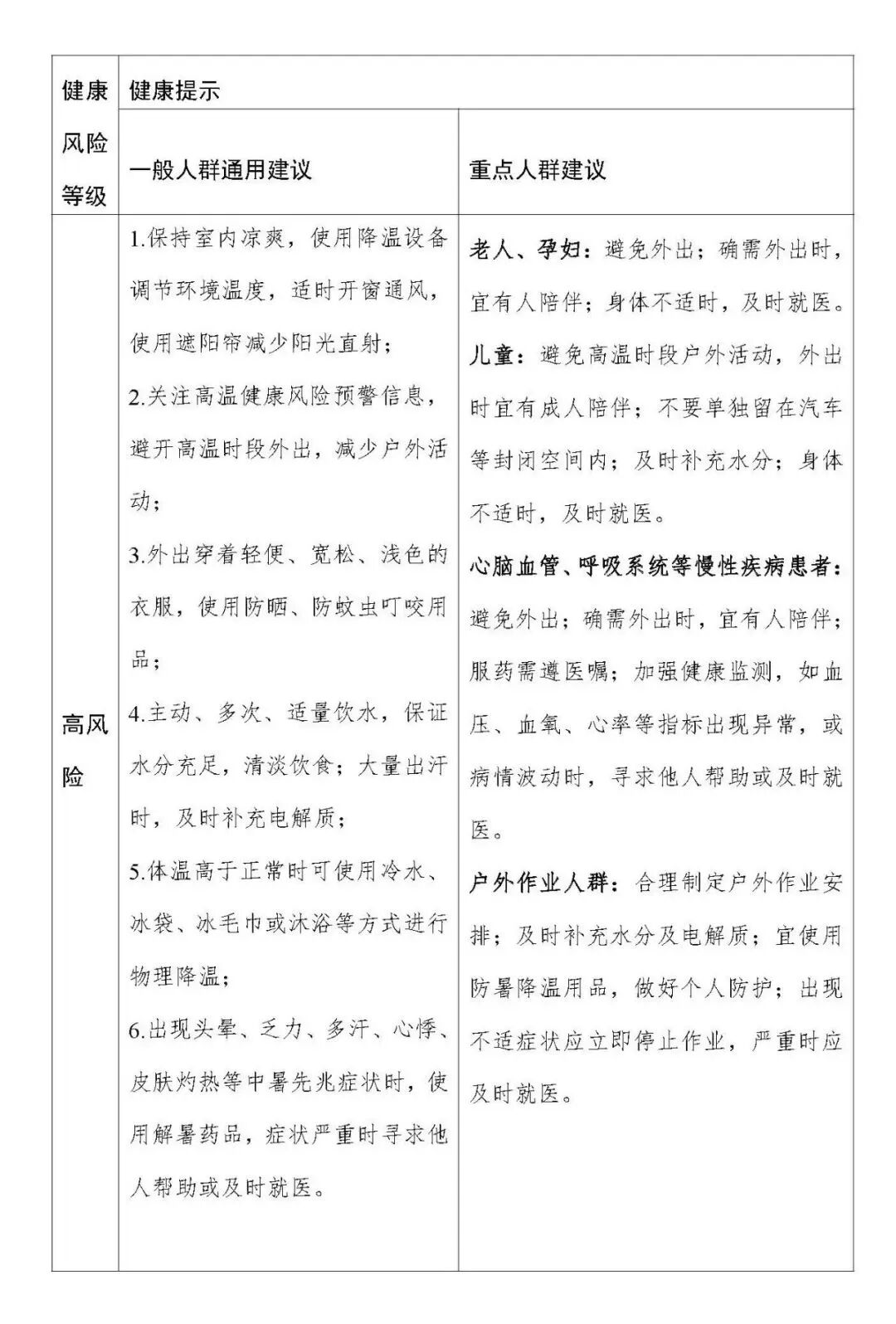
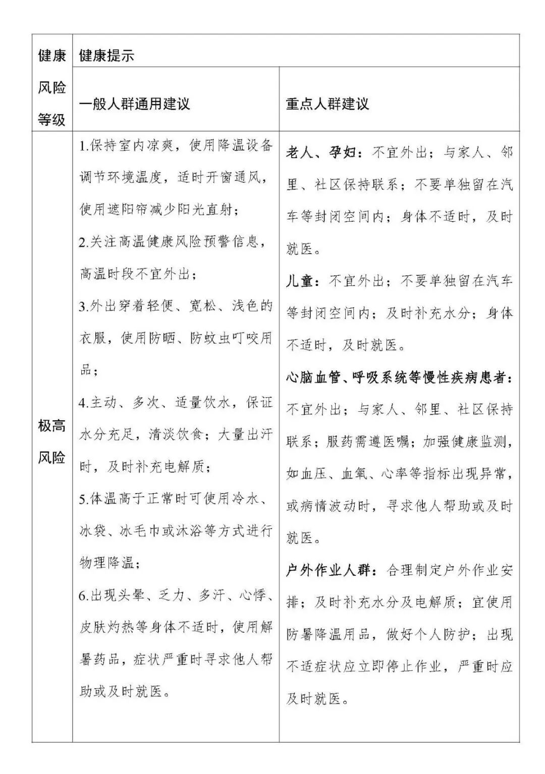
两部门发布高温健康风险预警
山东南部和东部健康风险极高
(红色预警)





为切实做好本轮
高温天气防范应对工作,
全力确保防灾减灾和
安全生产形势稳定,
省防减救灾办、
省安委办下发通知,
要求做好持续高温天气防范应对工作。
高度重视持续高温天气防范应对工作
本轮高温天气持续时间长、影响范围广、涉及领域多,对生产生活秩序影响大,特别是持续高温容易引发生产安全事故。各级、各部门要坚决贯彻习近平总书记关于防灾减灾救灾和安全生产重要论述精神,清醒认识高温天气造成的风险危害,坚持人民至上、生命至上,树牢底线思维、极限思维,以“时时放心不下”的责任感抓好本轮持续高温天气防范应对各项工作,做到工作到位、人员到位、措施到位,守住守牢高质量发展安全底线,坚决避免高温天气引发生产安全事故,切实维护人民群众生命财产安全和生产生活秩序。
切实做好监测预警和防暑宣传
各级气象部门要跟踪关注本轮持续性高温天气过程,加密预报预警频次,及时更新天气预报和提示信息,提前发布预警信号,为科学开展防范工作提供支撑。各级应急、自然资源、住建、交通、水利、农业农村、文旅、卫生健康、能源、电力等部门要密切关注气象预报预警信息,进一步强化分析研判和协同联动,结合高温天气特点,找准抓实本行业领域风险隐患,细化实化防范措施,提高防范应对工作的针对性,严防次生灾害发生。要充分利用广播、电视、报纸、互联网、手机短信等方式,及时发布高温天气预警信息和防暑降温宣传知识,引导公众妥善安排出行活动、备齐用好解暑药品、做好个人安全防护,切实增强社会公众防范意识和应对能力。
突出重点行业领域风险防控
各级、各有关部门要充分认清高温天气对有限空间作业、动火作业、户外作业、高处作业和危化品、道路交通、建筑施工、消防等行业领域的影响,把防范高温天气引发的生产安全事故作为一项重要任务,深入开展安全生产隐患排查整治,强化日常安全监管,督促各生产经营单位严格落实安全生产主体责任和防高温措施,严防火灾、爆炸、泄露、中毒等各类事故发生,确保生产经营安全。危化品领域要督促企业做好生产装置和储存设施的防高温、防雷电、防静电、防汛等安全措施,妥善保存遇高温、潮湿、雷电等易发生事故或发生化学反应的物质,加强储罐、仓库、压力管道等重点部位安全检查。道路交通领域要强化运输车辆状况检查,加大重点车辆特别是“两客一危”和城市公交车辆的检查力度,严格落实车辆自燃防范措施和高温时段运输危险化学品相关规定。消防领域要紧盯大型商业综合体、医院、养老机构、托幼和培训机构等人员密集场所,以及高层建筑、石油化工、物流仓储、“九小场所”、多业态混合生产经营场所、易燃易爆场所等重点场所,深入开展电动自行车安全隐患全链条整治及人员密集场所动火作业和建筑保温材料安全隐患专项整治行动,全面排查整治火灾隐患。建筑施工领域要督促企业合理调整作业时间,避开高温时段施工,日最高气温达到40℃以上时,要停止露天室外作业。教育领域要加强学生防溺水安全教育管理,坚决避免溺水亡人事件。文化旅游领域要指导督促A级景区、旅行社强化安全管控,完善物资配备,优化服务设施与环境,加强客流疏导,强化安全提示提醒。高温天气,有毒有害气体容易聚集,要认真组织实施进一步强化有限空间作业安全整治严防中毒窒息事故专项行动,严格落实“先通风、后检测、再作业”等安全技术规程或作业要求。特种设备、电力、燃气、工贸、民政、农业农村、民爆等其他行业领域要结合实际,严格执行高温条件下安全生产各项规定,落实落细各项安全防范措施,严防各类事故发生。
强化值班值守和应急处置
各级、各有关部门要严格落实24小时值班和领导带班制度,随时关注高温天气变化情况,密切跟踪灾害过程,加强调度抽查,及时了解掌握相关情况,快速、准确、规范报送天气、工作和灾情信息,坚决杜绝漏报、迟报和瞒报。各级各类应急救援队伍要全面进入应急状态,针对高温天气下可能发生的灾害事故靠前部署,充分做好队伍调拨、物资调运、装备启用等各项应急准备,确保一旦发生灾情险情,第一时间到场、第一时间处置,切实做到反应灵敏、行动迅速、处置有力。